首页 > 最新动态 > 12321:2026年3月被投诉钓鱼网站TOP10
最新动态
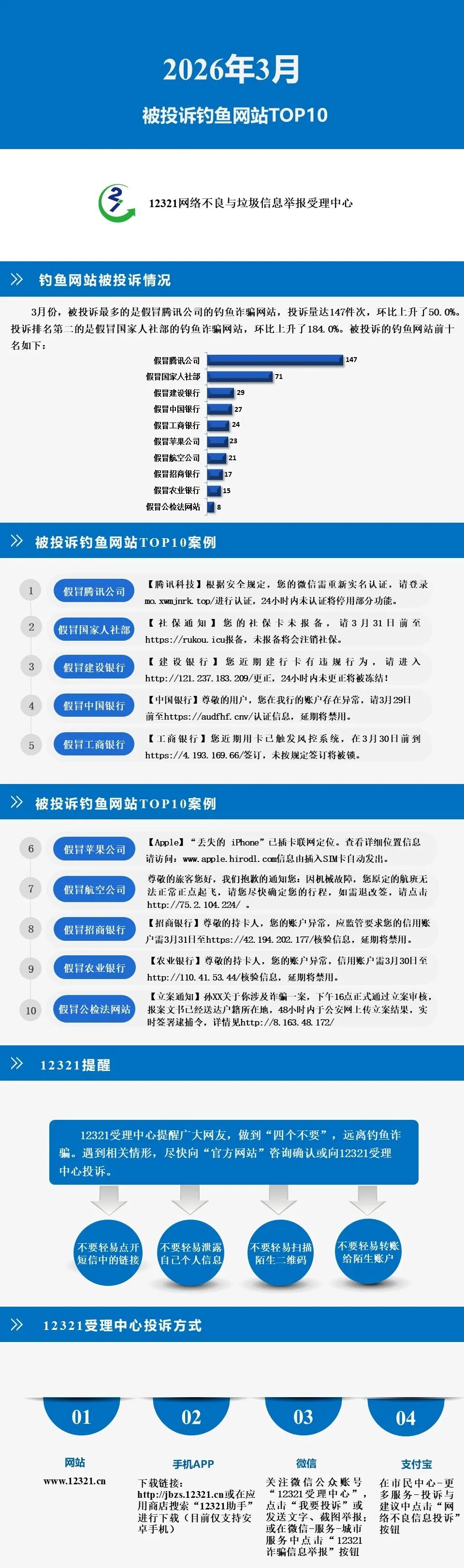
12321:2026年3月被投诉钓鱼网站TOP10
2026-04-0919

GSIS

点击蓝字 关注我们

NEWS TODAY


图片
(来源:12321受理中心)







新二维码.jpg

(长按识别关注)

甘肃省互联网协会

微信号:gsshlwxh

桥梁与纽带   服务与保障

规范与自律   合作与发展

助力网络强国建设   赋能信息社会发展

点我访问原文链接